mansion88·明升(中国游)官方网站
Menu
走进mansion88明升
mansion88明升简介
企业荣誉
组织架构
新闻中心
企业简讯
图片新闻
在线视频
公示
mansion88明升文化
公司标志
公司愿景
企业使命
核心价值观
员工风采
企业文化活动
业务领域
工程施工
运营维护
建设投资
咨询服务
工程建设
经典工程
招采平台
下属企业
安徽茂诚路桥工程有限公司
安徽安鑫建设工程有限公司
安徽正鑫工程检测有限责任公司
安徽省路虹建设工程有限公司
阜阳兴临建设工程有限公司
人力资源
人力资源管理理念
员工培训
在线招聘
党群天地
专题栏目
党风廉政
文明创建
联系我们
隐藏栏目
首页
⁄
隐藏栏目
⁄
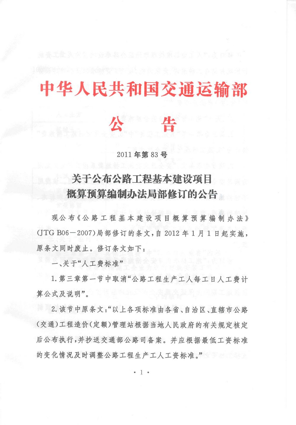
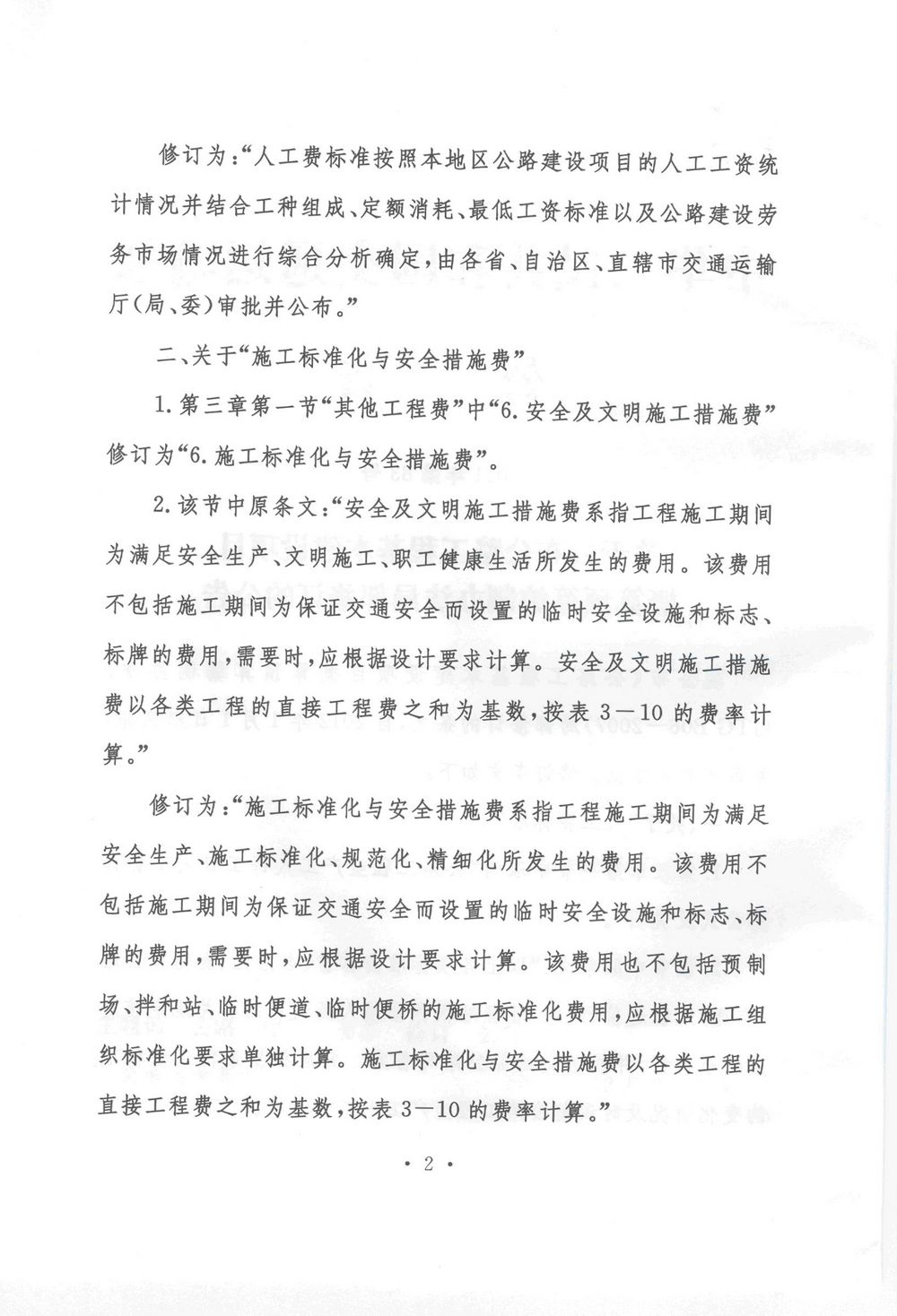
通知公告
公路工程基本建设项目概算预算编制办法局部修订的公告
来源:
本站原创
作者:
经营核算部
发布时间:
2012/02/21
阅读次数:
4496
上一篇:
关于调整建设工程税金费率的通知
下一篇:
交通运输部关于印发公路建设市场信用信息管理办法的通知